·设为首页收藏本站📧邮箱修改🎁免费下载专区📒收藏夹📱AI全功能
返回列表 发布新帖

[已解决] 求助,【可可】文档文库 文档自动推送到百度SEO(keke_doc.91911)[组件]上传后没显示

809 3
发表于 2022-2-23 23:55:17 | 查看全部 阅读模式

马上注册,免费下载更多dz插件网资源。

您需要 登录 才可以下载或查看,没有账号?立即注册

×
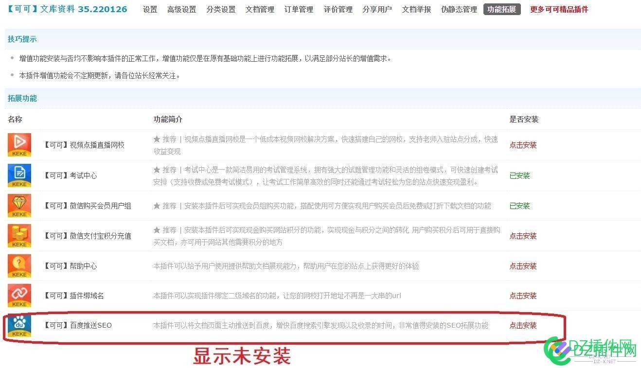
安装【可可】文档文库 文档自动推送到百度SEO(keke_doc.91911)[组件]后,无显示。求解?
求助,【可可】文档文库 文档自动推送到百度SEO(keke_doc.91911)[组件]上传后没显示 求助,可可,文档,文库,自动

我要说一句 收起回复

评论3

adminLv.9 发表于 2022-2-24 09:06:25 | 查看全部
组件需要需要配合下面插件搭配使用:
百度推送SEO(keke_baiduseo)
https://www.dz-x.net/t/2086/1/1.html
(出处: DZ插件网)
我要说一句 收起回复
一花一世界,一叶一追寻。一曲一场叹,一生为一人。
小墨超可爱楼主Lv.3 发表于 2022-2-24 12:36:53 | 查看全部
admin 发表于 2022-2-24 09:06
组件需要需要配合下面插件搭配使用:
百度推送SEO(keke_baiduseo)
https://www.dz-x.net/t/2086/1/1.html

除了文档文库 文档自动推送到百度SEO(keke_doc.91911)[组件]这个,还需要安装百度推送SEO这个组件吗?
我要说一句 收起回复
adminLv.9 发表于 2022-2-24 15:47:27 | 查看全部
小墨超可爱 发表于 2022-2-24 12:36
除了文档文库 文档自动推送到百度SEO(keke_doc.91911)[组件]这个,还需要安装百度推送SEO这个组件吗? ...

百度推送SEO(keke_baiduseo)
https://www.dz-x.net/t/2086/1/1.html

这个是插件,组件是插件附属功能。
我要说一句 收起回复
一花一世界,一叶一追寻。一曲一场叹,一生为一人。

回复

 懒得打字嘛,点击右侧快捷回复【查看最新发布】   【应用商城享更多资源】
您需要登录后才可以回帖 登录 | 立即注册

本版积分规则

关闭

站长推荐上一条 /1 下一条

最新热评 加载中...
AI智能体
投诉/建议联系

discuzaddons@vip.qq.com

未经授权禁止转载,复制和建立镜像,
如有违反,按照公告处理!!!
  • 联系QQ客服
  • 添加微信客服

联系DZ插件网微信客服|最近更新|Archiver|手机版|小黑屋|DZ插件网! ( 鄂ICP备20010621号-1 )|网站地图 知道创宇云防御

您的IP:216.73.216.0, 36.158.231.61,GMT+8, 2026-2-16 16:20 , Processed in 1.824683 second(s), 110 queries , Gzip On, Redis On.

Powered by Discuz! X5.1 Licensed

© 2001-2026 Discuz! Team.

关灯 在本版发帖
扫一扫添加微信客服
QQ客服返回顶部
快速回复 返回顶部 返回列表